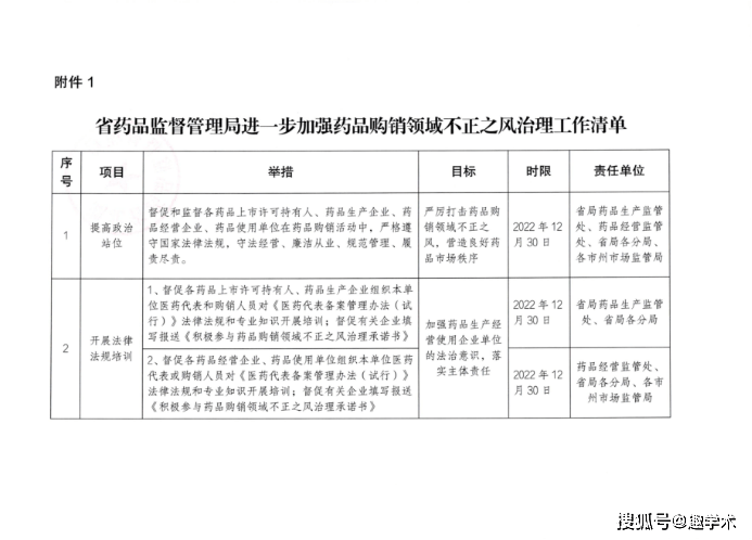
日前,湖北省药监局下发《关于进一步加强药品购销领域不正之风治理工作的通知》,加强医药代表备案制的落地工作,将药企对代表备案、医院查验代表备案情况纳入药监日常重点管理范畴。
最为引人关注的是,文件还要求各级药品监管部门要对医药代表违法违规线索进行登记、核查、处理。向国家工作人员行贿的,对企业法定代表人、主要负责人、直接负责的主管人员和其他责任人员终身禁止从事药品生产经营活动。通知还表态,对患者、社会各界举报投诉,实行有奖举报。
这一看似分外严厉的规定是有出处的。2019年,最新版的《药品管理法》公布,其中第一百四十一条明确:
药品上市许可持有人、药品生产企业、药品经营企业或者代理人给予使用其药品的医疗机构的负责人、药品采购人员、医师、药师等有关人员财物或者其他不正当利益的,由市场监督管理部门没收违法所得,并处三十万元以上三百万元以下的罚款;情节严重的,吊销药品上市许可持有人、药品生产企业、药品经营企业营业执照,并由药品监督管理部门吊销药品批准证明文件、药品生产许可证、药品经营许可证。
药品上市许可持有人、药品生产企业、药品经营企业在药品研制、生产、经营中向国家工作人员行贿的,对法定代表人、主要负责人、直接负责的主管人员和其他责任人员终身禁止从事药品生产经营活动。
当然这并不意味只要行贿被发现,就会面临终身禁业。
湖北省药监局在附件中给药企了廉洁告诫书。告诫书中,药监局表态,在药代违法违规线索移交药监后,药监会进行联动处罚。而行贿情节严重的,被市场监管局吊销营业执照后,药监局会给与相应的吊销药品批准证明文件、药品生产许可证、药品经营许可证,相关负责人也终身禁业。


此外,仿照国家医保局开展信用评价制度的方法,湖北省药监局还要求药企签署廉洁承诺书,承诺会按照国家相关政策和法规的规定办事。而承诺书也不是随便签的。通知要求,各涉药单位要加强对其医药代表及购销人员进行《医药代表备案管理办法(试行)》法律法规及专业知识培训,在此基础上填写《积极参与药品购销领域不正之风治理承诺书》,并于9月30日之前分别报送各市州市场监管局、省药品监督管理局各分局。企业对代表的培训纳入药监日常监管。
在承诺书中,药企必须承诺不得违规开展营销行为,且对代表及时备案,并在医疗机构允许后开展营销活动,同时还要承诺必须遵守2020年执行的《医药代表备案管理办法(试行)》办法的第十二条和第十三条的规定,即:
第十二条 药品上市许可持有人不得有下列情形:
(一)未按规定备案医药代表信息,不及时变更、删除备案信息;
(二)鼓励、暗示医药代表从事违法违规行为;
(三)向医药代表分配药品销售任务,要求医药代表实施收款和处理购销票据等销售行为;
(四)要求医药代表或者其他人员统计医生个人开具的药品处方数量;
(五)在备案中提供虚假信息。
第十三条 医药代表不得有下列情形:
(一)未经备案开展学术推广等活动;
(二)未经医疗机构同意开展学术推广等活动;
(三)承担药品销售任务,实施收款和处理购销票据等销售行为;
(四)参与统计医生个人开具的药品处方数量;
(五)对医疗机构内设部门和个人直接提供捐赠、资助、赞助;
(六)误导医生使用药品,夸大或者误导疗效,隐匿药品已知的不良反应信息或者隐瞒医生反馈的不良反应信息;
(七)其他干预或者影响临床合理用药的行为。
药品上市许可持有人应当对所聘用或者授权的医药代表严格履行管理责任,严禁医药代表存在上述情形。对存在上述情形的医药代表,药品上市许可持有人应当及时予以纠正;情节严重的,应当暂停授权其开展学术推广等活动,并对其进行岗位培训,考核合格后重新确认授权。

药代备案的落地另一环节在医院。文件要求,省内各涉药单位履行医药代表的备案和管理职责,医院及时在备案平台查验医药代表备案信息。不得允许未经备案、批准的人员对本医疗机构医务人员或者药事人员开展学术推广等相关活动。
文件还要求,要加强对医护人员的院内监督,及时登记、查处医药代表及购销人员违法违规行为。各级药品监督管理部门要将医院查验医药代表备案情况也纳入日常监督管理的重要内容。








